Class Diagrams Diagrams
[!links] Parent: COMP 380 MOCCOMP 380 MOC\[!links\] School Notes Spring 26 MOC Class Notes cn380_Design_2026-03-23 Midterm Study Midterm Study Guide Midterm Practice Problems
Analysis And Design Model

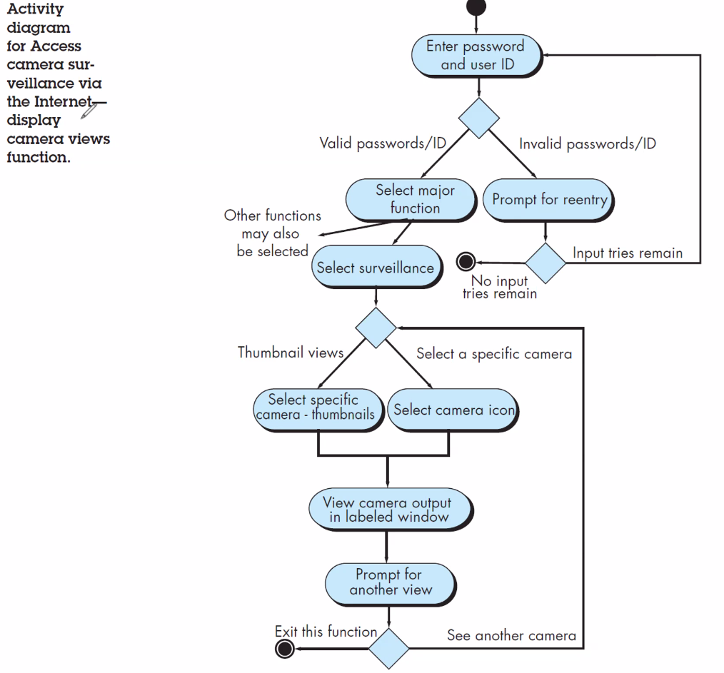
Activity Diagram

- Not the same as UML class diagram.
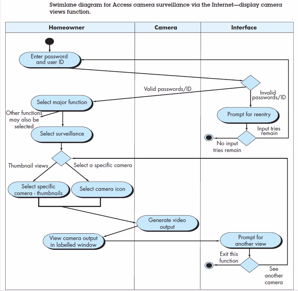
Swimlane Diagram

State Diagram

- Not attributes.
- Scoped to a singular class, not the program as a whole.
Sequence Diagram (partial)
